醫院PCR實驗室建設改造,這幾點很重要
新型冠狀病毒疫情于2020年初于武漢爆發,并迅速蔓延至全國。目前國內疫情得到良好的控制,其中PCR技術作為一種新的冠狀病毒核酸檢測方法,已逐漸為人們所熟知,不少醫院和疾控中心需要升級改造pcr實驗室。由于面積有限,如何建設一個合格的pcr實驗室成為擺在醫院和專業建設公司面前的問題

目前,國家衛生健康委員會已對獨立醫療檢測中心新建的PCR實驗室,特別是對實驗室區域提出了明確的指導方案,這是嚴格要求的。但一般來說,疾控中心和醫院沒有這么大的實驗室面積,只能根據現有條件建設或改造PCR實驗室。由于面積有限,高度又低,如何在這樣的條件下建設PCR實驗室?
下面就聽聽專業PCR實驗室建設公司-廣州科東實驗室技術有限公司的幾點建議
一、醫院pcr實驗室平面布局
PCR實驗室基本上由五個結構組成,它們是常見的:PCR專用走廊、試劑制備區、標本制備區、擴增區和擴增分析區。每個實驗室都有一個緩沖區。如果實驗室面積較小,建議將四個區域改為三個區域,即試劑制備區、標本制備區和擴增分析區,甚至兩個區域,即試劑制備區和基因檢測區。根據實驗室的實際情況,配備相應的檢測設備。此外,如果實驗室的深度較短,建議不設置PCR專用走廊,但每個實驗區緩沖室的門必須設置聯鎖裝置,每個外門必須設置門禁裝置。門上必須有可視窗,門上有明顯標志,包括:生物防護等級、操作致病生物因素、實驗室主任、緊急聯系方式、國際通用生物危險標志等。

二、醫院pcr實驗室建設改造要點
1.主體由彩鋼板制成。室內所有陰陽角均采用鋁合金50內圓角鋁,結構堅固,密封性能好。建議采用PVC卷材地板或自流地板,整體性好,耐腐蝕。
2.無論PCR實驗室分為四個、三個或兩個獨立的實驗區,每個實驗區都應有一個獨立的緩沖室,整個實驗區是一個完整的緩沖走廊。通過調整各區域的氣壓,整個PCR實驗室可以避免氣溶膠的污染。
3.緩沖室、PCR擴增區排風機向外排風,外墻及各門設有風量可調的回風口。空氣通過回風口交換到室內。
4.實驗區、緩沖室頂部及傳送窗均設有紫外線燈消毒。試劑制備區和標本制備區可配備移動式紫外線燈進行消毒。
5.醫院的PCR實驗室可以是分散式的,也可以是組合式的。要完成一套PCR實驗,通常需要經過四個實驗過程:試劑制備、樣品處理、核酸擴增和產物分析。如果實驗過程需要,還應增加樣品破碎過程。
6.試劑制備和樣品制備區為微正壓,核酸擴增室和產品分析室為微負壓,防止含核酸氣溶膠擴散污染試劑和樣品。通過控制排氣量大于進氣量,可以實現負壓效應。標簽:醫院pcr實驗室改造建設
7.理想情況下,PCR實驗室緩沖室內可設置正壓,防止室內空氣外流,室外空氣內流。
8.如果房間的深度允許,可以在PCR內設置專用走廊。需要指出的是,緩沖室在減少室內外空氣交換方面比專用走廊更為重要。
9.各區域應有單向實驗流程、物流、人流和氣流,形成單向過程的防護屏障,避免實驗干擾和實驗過程中核酸氣溶膠污染的假性結果。PCR實驗室改造
10.如果實驗室整體房間較低,可考慮在走廊或實驗室外設置新風機和排風機。風管應為圓形或扁平。鋪設后,應進行壓力和漏氣試驗。風管接口及閥門嚴格按照施工工藝操作,盡量減少拆除夾層的維修頻率。pcr實驗室升級建設
三、醫院pcr實驗室基本設備
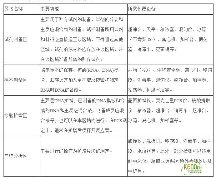
按標準四區劃分,各區設備基本配置如下:

除了以上幾點之外,在醫院pcr實驗室建設過程中一定要規范安裝工藝和綜合服務工藝,嚴格按照安裝工藝規范、科學設計。安裝前需確定以下安裝條件,如:電源電壓、電源進線位置、電話網進線位置、進水壓力、最小安裝空間、地面平整度、通風孔位置、進水管和落水管、理想空間尺寸和通風孔尺寸。而且在pcr實驗室建成后,也需要進行嚴格的管理。
需要改造升級醫院pcr實驗室,歡迎咨詢廣州科東實驗室,從規劃設計到裝修,可以給到您專業意見
推薦資訊
- 11-21 儀器分析實驗室裝修要配置什么實驗室家具設備
- 11-21 一個標準的實驗室配置應該配置實驗臺?
- 11-13 實驗室通風系統的設計方式
- 11-06實驗室變風量通風柜排風量的計算方法
- 10-30 整體設計實驗室裝修如何選配合適的實驗室家具
- 10-22 實驗室裝修正確選擇通風柜,你會了嗎?
- 10-16 如何設計一個高效、安全、符合科研需求的醫學科研...
- 10-10 實驗室的通風柜有使用年限嗎






