生物潔凈室與工業潔凈室有什么區別
發表時間:2022-01-20 18:02:59
潔凈室,亦稱為無塵室或清凈室。它是污染控制的基礎。沒有無塵室,污染敏感零件不可能批量生產。不同行業的潔凈室有著不同的區別,例如生物潔凈室與工業潔凈室:
生物潔凈室

生物潔凈室主要控制生活粒子(細菌)和非生物粒子的污染(塵埃)工作對象。,可分為:1、一般生物潔凈室:主要污染控制微生物(細菌)對象。同時其內部材料需要能夠承受各種滅菌劑侵蝕,內部一般保證正壓。本質上其內部材料可以忍受各種各樣的滅菌處理工業潔凈室。例子:制藥行業,醫院手術室、無菌病房)食品,化妝品,飲料生產、動物實驗室、理化檢查房間,血站等。2、生物安全潔凈室:微粒污染的主要控制對象與外部世界和人類的生活。內部維護和負壓的氣氛。例子:細菌學實驗室、物理工程、生物學。
工業潔凈室

工業潔凈室無生命的粒子控制的對象。潔凈棚主要控制空氣塵粒污染的工作對象,通常內保持正壓。適用于精密機械工業、電子工業、半導體、集成電路、等)航空航天工業、高純度磁產品,原子能工業、化工、輕工業(CD、磁帶、電影制作),LCD(液晶玻璃),計算機硬盤磁頭生產等行業。
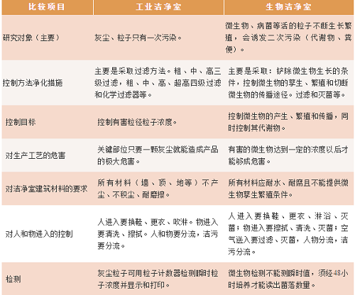
兩個潔凈室的區別如下:

上一篇:食品行業化工實驗室裝修方案
下一篇: 實驗室通風柜怎樣有效地使用
推薦資訊
- 11-21 儀器分析實驗室裝修要配置什么實驗室家具設備
- 11-21 一個標準的實驗室配置應該配置實驗臺?
- 11-13 實驗室通風系統的設計方式
- 11-06實驗室變風量通風柜排風量的計算方法
- 10-30 整體設計實驗室裝修如何選配合適的實驗室家具
- 10-22 實驗室裝修正確選擇通風柜,你會了嗎?
- 10-16 如何設計一個高效、安全、符合科研需求的醫學科研...
- 10-10 實驗室的通風柜有使用年限嗎






