蓄冰系統、水力失調及平衡閥的解決方案

蓄冷空空調系統一般由制冷設備、蓄冷設備(或蓄水池)、輔助設備和系統連接器、調節和控制等組成。僅靠優秀的冷藏設備和制冷設備不足以形成成功的冰蓄冷空空調系統。
冰蓄冷系統有多種設計。無論采用哪種形式,其最終目標都是在建筑舒適的空空氣環境要求下實現最佳的能效,節省運營電費,并為用戶提供安全、可靠、耐用的冰storage/だ
因此,如何消除冰蓄冷空調節系統中的水力不平衡已成為一個必須解決的問題,特別是在大型復雜工程系統中,水力平衡措施變得尤為重要。本文提出了常規冰蓄冷空調節系統水力平衡的幾種解決方案,以供參考。
1冰儲存系統設計概述
冰蓄冷空調節系統應根據設計日空調節負荷和所選冰蓄冷設備的特性進行設計。無論哪種系統,都應滿足以下四種基本運行模式:
1)制冷機組單獨儲存冰(有時需要同時供應冷量);
2)制冷機組單獨提供冷量;
3)冰儲存設備釋放冷量;
4)制冷機組和冰蓄冷設備同時供應和釋放冷量。
當建筑物需要在夜間冷卻時,可采用增加主機基礎負荷的方法或“分流法”。增加基本負荷主機是在冷水系統中增加常規的空可調冷水機組;“分流法”是指在冰蓄冷過程中,一部分低溫二次制冷劑分流到熱交換器,從熱交換器獲得的冷水供給空調節端使用。
2冰蓄冷系統和液壓平衡方案的配置
一般情況下,冰蓄冷系統應使用換熱器(板)將冷水系統與冰蓄冷系統分開,二次制冷劑通常為乙二醇水溶液(或鹽水),這樣冰蓄冷設備可以避免空冷卻水系統靜壓過大。
2.1冷水端系統側的液壓平衡方案
由于遠程系統、終端調節和工作條件的改變,系統將改變水量。因此,在終端系統上,將根據不同的系統和項目增加各種平衡閥裝置和自力式電動調節閥。
2.2冰儲存系統機房側的液壓平衡方案
冰蓄冷系統由制冷機組和冰蓄冷設備組成的系統可根據項目的實際情況進行配置,有多種類型。不同的冰儲存方法有不同的系統配置。此外,如果夜間需要冷卻,并且需要基本負荷主機的配置,則基本負荷主機是放置在板式熱交換器的初級側還是次級側也將影響系統配置。有許多系統配置模式。
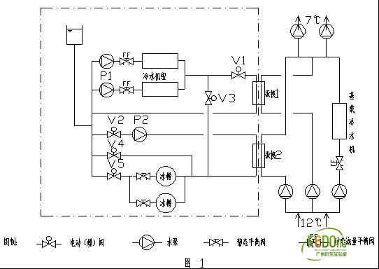
根據主機與儲冰罐的不同連接方式,儲冰系統可分為三種類型:并聯系統、串聯內融冰系統和串聯外融冰系統。
2.2.1.1并聯系統分析
圖1顯示了一個并行系統。整個系統由兩部分組成。一部分是空,稱之為冷水系統,介質是水。另一部分是乙二醇水溶液系統(圖中虛線框部分),可儲存冰或提供冷量。同時,系統還設計了二級基礎負載主機,以探討二級基礎負載主機的均衡配置。

廣州科東實驗室設計有限公司專業從事實驗室規劃設計、實驗室裝修、實驗室通風工程、實驗室清潔工程、實驗室環保工程、實驗室弱電工程、實驗室改造工程等實驗室建設服務,并直接供應實驗室家具。如果您在這方面有任何需求,請聯系我們。

推薦資訊
- 11-21 儀器分析實驗室裝修要配置什么實驗室家具設備
- 11-21 一個標準的實驗室配置應該配置實驗臺?
- 11-13 實驗室通風系統的設計方式
- 11-06實驗室變風量通風柜排風量的計算方法
- 10-30 整體設計實驗室裝修如何選配合適的實驗室家具
- 10-22 實驗室裝修正確選擇通風柜,你會了嗎?
- 10-16 如何設計一個高效、安全、符合科研需求的醫學科研...
- 10-10 實驗室的通風柜有使用年限嗎






